Permakultura niezwiązana z ziemią

Obrazek posta

W powszechnej świadomości permakultura jest taką inną formą uprawy ogródka, bardziej ekologiczną. Tymczasem, permakultura nie tylko że jest nauką o projektowaniu a nie o ogrodnictwie, ale jeszcze w dodatku zajmuje się również projektami luźno lub wcale niezwiązanymi z ziemią i o trzech aspektach takiej permakultury dziś porozmawiamy.

Permakulturą niezwiązaną z ziemią, z którą najłatwiej nam się zetknąć jest permakultura społeczna. W swej najprostszej formie jest to zastosowanie zasad etycznych i projektowych permakultury do relacji międzyludzkich, społeczności, systemów oraz sieci społecznych. Zamiast analizować przepływy energii i wzorce w naturalnym środowisku, robimy dokładnie to samo wśród nas - ludzi. Zamiast projektować wzajemne zależności wszystkich organizmów żywych na naszej działce, zajmuje nas społeczny kontekst osób wokół nas. Druga zasada etyczna permakultury, Troska o Ludzi uwydatnia tu się najbardziej, choć oczywiście jest również obecna w każdym naszym projekcie.

Permakultura społeczna nie ma czasami dobrej prasy. Niektórzy twierdzą, że zajmuje ona głównie tych, których przerażają prace ziemne, koparki i praca na roli, ze zwierzętami czy w lesie. Nie potwierdza tego praktyka, pokazująca, że jednym z narzędzi integrowania społeczności, coraz bardziej popularnym i wprowadzanym na początku permakulturowych projektów społecznościowych jest zakładanie … ogrodów. I jak się to ma do stwierdzenia, że jest to permakultura niezwiązana z ziemią? Ano tak, że ogród społecznościowy nie jest tu celem samym w sobie, ale raczej pretekstem do integracji i aktywizacji lokalnej społeczności. A że przy okazji wpadnie parę sałat, truskawek czy marchewek – tym lepiej.

Ogród społecznościowy jest pretekstem dla działań innych niż ogrodnicze.

 

Wielki brytyjski autor, nauczyciel i praktyk permakultury, Patrick Whitefield mawiał, że „permakultura to sztuka projektowania korzystnych relacji”. Warto pamiętać, że również międzyludzkich. Permakultura dostarcza tu narzędzi do projektowania grup, społeczności i organizacji, które są w stanie funkcjonować w sposób zrównoważony.

Permakultura zbliża pokolenia

 

Można powiedzieć, że wszystkie zasady projektowania permakulturowego dotyczące projektowania gospodarstw rolnych, ogrodów, siedlisk i działek mają zastosowanie w permakulturze społecznej. Aby nie ciągnąć dłużej teoretycznych wywodów, popatrzmy na kilka praktycznych przykładów.

Pięć podstawowych zasad projektowania permakulturowego, jakie sformułował Bill Mollison to:

- Problem jest Rozwiązaniem: w permakulturze społecznej, możemy potraktować tak brak miejsc pracy w naszej społeczności. Stwarza to nam doskonałą okazję do założenia spółdzielni, kooperatywy czy punktu aktywizacji zawodowej tych, którzy pracy nie mają. Traktujemy bezrobocie jako niewykorzystany zasób i szukamy dróg, jak go wykorzystać

- Każdy element pełni wiele funkcji: na Twoim osiedlu raz w miesiącu organizowany jest festyn, na którym gra kapela i leje się piwo. A może przy okazji festynu społeczność uprzątnie lub zagospodaruje jakiś teren zielony? Namaluje na nieatrakcyjnej ścianie mural? Podzieli się plonami z przydomowych ogródków i przepisami na potrawy z nich? Wymieni nasiona? Urządzi jarmark, na którym można oddać innym rzeczy niepotrzebne? Może to sprawi, że ludzie lepiej się poznają i zaczną działać razem?

W wymianie nasion równie ważna jest wymiana doświadczeń i zawieranie znajomości

 

- Minimum zmian, maksimum efektów: zasada ta łączy się zwykle z zasadą sformułowaną przez Davida Holmgrena „Obserwuj i Współdziałaj”. Gdy osiedlasz się w nowym miejscu, zamiast rzucać się od razu w wir nawracania wszystkich na permakulturę, poobserwuj przez rok wszystkich i wszystko w Twoim otoczeniu, notując pilnie jak co działa. Nie krytykuj, nie oceniaj, nie namawiaj do zmian. Poznaj przede wszystkim Problemy jakie trapią to miejsce i pomyśl jak przekształcić je w Rozwiązania, wprowadzając minimum zmian, ale takich, które dadzą największe efekty.

- Pracuj z Naturą, a nie przeciw niej: gdy w Twoim otoczeniu występuje ewidentny problem, którym chciałbyś się zająć, na przykład brak perspektyw dla młodych czy plaga nałogów, nie zaczynaj od samodzielnej walki z tymi problemami, ale od zorientowania się, kto już się z nimi bierze za bary. Często zorientujesz się, że jest wiele grup i organizacji, które już się tym zajmują, ale nie współpracują ze sobą. Zamiast tworzyć kolejną, zajmij się tworzeniem sieci wzajemnych powiązań między tymi wszystkimi organizacjami.

- Każdy jest Ogrodnikiem: absolutnie każda osoba w twoim bliższym i dalszym otoczeniu wywiera wpływ na jego kształt. Pozytywny wpływ wystarczy dostrzec i wspomóc, negatywny umiejętnie przekierować „na inne wody”. Integracja i tworzenie wspólnych celów daje lepsze efekty niż traktowanie innych tak, jakby nie istnieli. Lokalne grupy permakulturowe, prowadzone w sposób inkluzywny, otwarte dla ludzi wszelkiego wyznania, zawodu, wieku, płci i statusu społecznego, są niezwykle skuteczne w zmienianiu najbliższego sąsiedztwa i tam gdzie są silne, wywierają ogromny wpływ nawet na lokalnych polityków i ustawodawstwo. Grupa permakulturowa jest też doskonałym miejscem uczenia się o permakulturze, nie tylko pomagającym przyswajać wiedzę, ale i dostarczającym inspiracji i pozwalającym nawiązać cenne znajomości.

Zajęcia permakulturowe w grupie są bardziej efektywne i inspirujące, także dla prowadzącego :)

 

Nie chcę wymieniać tu dalszej listy przykładów dla świetnie znanych dwunastu zasad projektowania permakulturowego sformułowanych przez Davida Holmgrena, ale o jednej w kontekście permakultury społecznej jeszcze chcę wspomnieć. Jest to zasada:
 

- Korzystaj z krawędzi i ceń granice: przypomnę, że w permakulturze związanej z ziemią chodzi tu o styk dwóch różnych ekosystemów, na przykład lasu z łąką, który tworzy trzeci system, tak zwany ekoton, bogatszy w istoty żywe i zasoby niż suma tych dwóch systemów, które się ze sobą stykają. Czy już wiecie jak to przełożyć na permakulturę społeczną? Oczywiście, chodzi o relacje sąsiedzkie. Czasami, może być to wspólna sprzedaż garażowa z sąsiadami lub wspólna decyzja o sadzeniu drzew i krzewów na granicy, z których plonów będziecie razem zgodnie korzystać. Może to jednak być unia grup miejskich, do tej pory wydzierających sobie nawzajem skąpe fundusze z budżetu partycypacyjnego – jedna na łąki kwietne, inna na domki dla zapylaczy. Wspólny projekt łąk z domkami (a jeszcze lepiej wciągnąć w to miłośników ogrodów leśnych) da większe szanse na zdobycie dofinansowania, końcowy sukces i lepszy efekt.

Czym skorupka za młodu nasiąknie ....


Permakultura społeczna to temat bardzo rozległy, czasami drobny jak szafka wymiany książek na lokalnym przystanku autobusowym, ale czasami tak poważnym jak pomoc humanitarna uchodźcom w ich obozach lub w miejscach ogarniętych klęskami żywiołowymi, kryzysami ekonomicznymi, politycznymi czy wojną. Od Willie Smitsa pomagającego ratować zarówno lokalne społeczności, jak i lasy deszczowe i orangutany na Borneo, poprzez bliskowschodnie projekty Geoffa Lawtona w Jordanii czy Projekt Al Baydha Neala Spackmana w Arabii Saudyjskiej, po liczne działania niekwestionowanej liderki permakulturowej pomocy humanitarnej Rosemary Morrow na wszystkich niemal kontynentach, działania te łączą w sobie permakulturę społeczną i tą związaną z ziemią, dlatego też dają najlepsze i trwałe efekty. Rosemary uczy permakultury ludzi w najtrudniejszych warunkach życia na ziemi. Zapewniając uchodźcom edukację permakulturową, ona i jej zespół dają im nadzieję, wiedzę, cel i dumę, ale też możliwość uprawy własnej żywności, co zapobiega całkowitemu uzależnieniu od racji żywnościowych.

Rosemary Morrow prezentuje klasyczne ćwiczenie permakulturowe uczące, jak ważne są wzajemne powiązania.


Drugą formą permakultury nie do końca związaną z ziemią jest permakultura finansowa. Nie do końca, ale czasami tak. Rozwiązania permakultury finansowej pozwalają nam na przykład uzyskać dostęp do wymarzonej ziemi nie zostając początkowo jej posiadaczami i … nie mając pieniędzy. Wrócimy jeszcze do tego. Poza tą kwestią, permakultura finansowa zajmuje się między innymi funkcjami pieniądza i walutami alternatywnymi, etycznym inwestowaniem i etycznymi formami uzyskiwania dochodu, kreowaniem ścieżek kariery i szeregiem innych spraw niezwiązanych z ziemią.

Zielone finanse?

 

Zacznijmy ponownie, od przełożenia niektórych zasad Mollisona i Holmgrena na język permakultury finansowej.

- Problem jest Rozwiązaniem: w permakulturze finansowej, działamy bardzo podobnie jak w społecznej. Jeśli widzisz wyzyskiwanego pracownika jako potencjalnego inwestora i przyszłego współwłaściciela firmy, problem staje się rozwiązaniem. Podejście takie w lokalnej gospodarce, wzmacnia pozycję zarówno konsumentów, jak i producentów, ponieważ stale dostosowują się oni wszyscy do lokalnej podaży i popytu, wypełniając nowe nisze w miarę ich pojawiania się. Do tej pory marnowany potencjał ludzki może zostać przeniesiony do regeneratywnego przedsiębiorstwa, które kształci pracowników i daje im udziały w zamian za ich pracę. Ponieważ są oni gotowi pracować za mniej, niż jest warta ich praca, mogą powoli budować kapitał i ostatecznie sami zostać właścicielami firmy.

- Uzyskaj plon: dobry projekt to taki, który pozwala wytworzyć więcej energii, niż w jego ramach zużywamy. Współcześnie, biznes przymyka oko na koszty społeczne i środowiskowe. Całkowity zysk ekonomiczny uwzględnia te czynniki w kalkulacji. Ludzie i natura oraz jej zasoby są stronami (interesariuszami) i uznajemy ich wszystkich jako żywotnie zainteresowanych plonem. Gdy stan natury w wyniku działania biznesu się pogarsza, liczymy to jako wymierną stratę.

- Nie produkuj odpadów: wyzysk pracowników generuje marnotrawstwo w ich otoczeniu, ponieważ nie są oni w stanie utrzymać swoich rodzin i wnosić wkładu do swojej społeczności. Zatrudniająca ich firma kradnie energię okolicznej społeczności i eksportuje ją w swoim produkcie. Prowadzi to również do uszczerbków na zdrowiu, które kosztują, a nawet do patologii i przestępstw. Wykorzystując całkowity zwrot ekonomiczny (licząc absolutnie wszystkie koszty, w tym środowiskowe i społeczne), możemy zawracać energię i zasoby z powrotem do systemu na każdym poziomie, tworząc więcej korzyści dla wszystkich udziałowców tego procesu i optymalizując dobre samopoczucie na wszystkich poziomach: własnym, społecznym i środowiskowym.

- Łap i gromadź energię: tak zwane aktywa niepłynne, do których należą między innymi gleba, bioróżnorodność czy kapitał ludzki gromadzą i magazynują energię długoterminowo. Jest to z korzyścią dla przyszłych pokoleń, w odróżnieniu od myślenia w kategoriach krótkoterminowego zysku. Troszcząc się o nie z jednej strony wykazujemy troskę o przyszłość, a z drugiej pomaga to decydować, w co warto zainwestować.”

Zarabiając i inwestując w sposób nieetyczny tak naprawdę ograbiamy z przyszłości siebie i następne pokolenia


Podobnie jak w przypadku permakultury społecznej, i tu każda permakulturowa zasada znajduje zastosowanie w dziedzinie finansów.

To, z czym w praktyce stykamy się najczęściej, to kwestie dotyczące naszych dochodów i wydatków. Nie możemy głosić ani uczyć jednego, a prywatnie robić drugiego. Musimy zachować integralność słów i czynów. Musimy inwestować w przedsięwzięcia wspomagające życie na naszej planecie. Nie możemy wspierać firm i instytucji niszczących naszą planetę tylko dlatego, że przynoszą nam finansowe zyski lub choćby czynią nasze życie pozornie łatwiejszym. Zamiast tego, musimy wypracowywać systemy etycznego finansowania i zatrudnienia, a nawet sztuki i rozrywki. Musimy zastępować niefunkcjonalne i nieodnawialne systemy niemożliwe do zreformowania własnymi alternatywami. Musimy uprawiać własną żywność lub wspomagać tych, którzy robią to etycznie. Głosujemy własnym portfelem za każdym razem, gdy robimy zakupy. Rolnictwo Wspierane Społecznie, czyli sytuacja, gdzie grupa płaci awansem rolnikowi za plony dostarczane w czasie sezonu jest jedną z najbardziej korzystnych dla obu stron form etycznych zakupów żywności.

Wspomagaj lokalnego rolnika!

 

W sferze inwestycji, w ramach permakultury finansowej szukamy sposobów na realizację szczytnych przedsięwzięć bez popadania w długi i zależność od bankierów, rządów i innych możnych tego świata. Preferujemy zbierać fundusze od drobnych inwestorów. Doskonałym przykładem jest zakładanie ekooosady. Sprzedajemy udziały drobnym inwestorom, którzy następnie dzierżawią działki, na które normalnie nie byłoby ich stać. Poprzez permakulturową poprawę jakości gruntu i wprowadzanie ulepszeń sprawiamy, że wartość nieruchomości znacząco rośnie, jest to więc dobra inwestycja dla inwestorów. W ramach tych ulepszeń koncentrujemy się na rekultywacji gleby, poprawa wiejskiej infrastruktury, ale przede wszystkim na ratowaniu dzikiej przyrody i lasów.  Inwestycja składać się może z szeregu projektów realizowanych kolejno przez czas od roku do 10 lat, przy czym zyski z poprzednich zasilają następne. Taka forma pozwala finansować projekty związane z ochroną zagrożonej dzikiej przyrody, gleb zagrożonych erozją, zakładania ekowiosek i energooszczędnego rozwoju wsi, wyspecjalizowanych usług takich jak szkółki drzewek, farmy permakulturowe, obiekty akwakulturowe, bioregionalne czyste systemy transportu i temu podobne inwestycje. 

Lokalna waluta LETs

 

Niezwykle istotnym aspektem permakultury finasowej są lokalne ekonomie i lokalne waluty. W wielu miejscach na świecie lokalne społeczności postanowiły na waluty alternatywne. Waluta taka zwykle powiązana jest z czasem pracy. Najbardziej znaną tego typu walutą jest LETs (local employment trade) wywodząca się z Vancouver w Kanadzie, a używana w różnych formach obecnie w wielu miejscach na świecie. Jednostki LETs zarabia się wymieniając dobra i usługi. Każdy z członków grupy widzi stan konta LETs wszystkich innych osób i podczas gdy drobny debet lub superata są dozwolone, to dąży się do tego, aby rozliczenia były zbilansowane i bilans wyszedł na zero. Zapobiega to zarówno temu, aby ktoś popadł w długi, jak i temu, aby ktoś zakumulował znacznie więcej jednostek niż inni.

Gdzie siła pieniądza jest największa? Nie na Wall Street, ale w najbiedniejszej wiosce Bangladeszu czy Etiopii na przykład. Za pięć dolarów wydanych na papiery wartościowe na Wall Street raczej nie ułożymy sobie życia, natomiast te same pięć dolarów podarowane w Bangladeszu komuś na ulicy może zmienić jego życie diametralnie. Może kupić za to na przykład sporo ryżu w okresie, gdy jest on tani, po to, aby nie musieć kupować go, gdy jest koszmarnie drogi na przednówku. Co więcej, zostanie jeszcze dość, aby zakupić jakieś surowce czy narzędzia i zacząć coś wytwarzać, aby uzyskać dodatkowy dochód. I będzie jeszcze dość, aby podzielić się z kilkoma innymi osobami w potrzebie. Grameen Bank w Bangladeszu działa właśnie tak – oferuje bardzo nisko oprocentowane pożyczki najbiedniejszym, co pozwala im wyrwać się z kręgu ubóstwa.

Źródła etycznych dochodów są ograniczone jedynie wyobraźnią projektanta


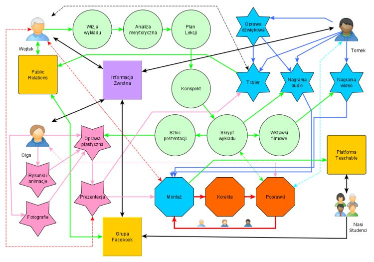
W tym artykule podać mogę jedynie nieliczne przykłady permakultury finansowej, ale myślę, że te przedstawione zachęcą Państwa do spojrzenia na finanse własne, rodziny, firmy czy społeczności z innej perspektywy. Ze swojej strony staram się łączyć pewne aspekty permakultury społecznej i finansowej, w każdym przedsięwzięciu jakie zamierzam realizować we współpracy z innymi. Przykładem może być nasz Kurs Projektowania Permakulturowego Permisie.pl, który realizujemy w trzyosobowym zespole wedle małego, prostego, ale przydatnego i skutecznego projektu.
 

"Workflow" kursu permisie.pl

 

Trzecią wreszcie formą, o której dziś chcę wspomnieć jest chyba najmłodsza gałąź permakultury – permakutura emocjonalna. Zajmuje się ona tak zwaną Strefą 00, czyli dobrostanem naszej psychiki, krajobrazem wewnętrznym w naszej głowie. Stosujemy ją, aby na przykład działać skuteczniej, ale tez po to, aby będąc aktywistami nie ulec syndromowi wypalenia po latach „orki na ugorze”.

Jak zapewne pamiętacie, jedno z przysłów kojarzonych z zasadą projektowania Holmgrena „Stosuj małe i powolne rozwiązania” brzmi „Powolny ale konsekwentny wygrywa wyścig”, co zapewne wzięło się z bajki o żółwiu i zającu … no ale dość tego, do rzeczy. Problem w tym, że konsekwencja i długotrwała praca przy początkowo miernych efektach rodzi zniechęcenie, a permakultura emocjonalna pomaga nam sobie z tym radzić.

Aktywizm to działalność wysokiego ryzyka


Nie jestem specem w tej dziedzinie i nie stanowi ona mojej mocnej strony, mogę więc jedynie opowiedzieć o tym, co wiem od Heather Jo Flores, autorki kursu takiej właśnie permakultury, który miałem okazję poznać zanim został on udostępniony wszystkim.  Heather radzi, aby przede wszystkim „być zmianą” – zamiast kołatać do zamkniętych drzwi, realizować dokładnie to, co chcemy, aby się „zadziało” wokół nas. Nasz przykład niejednokrotnie może zdziałać więcej niż nasz aktywizm oparty na proteście czy gadaniu. Kolejne trzy porady dotyczą tego, aby pragnąc być zbawcami świata, ludzkości czy Ziemi, nie zapominać o własnym zdrowiu, fizycznym i psychicznym, planując nasze poczynania i terminy w kalendarzu tak, aby znaleźć na to czas przy naszym aktywizmie.

Po pierwsze (rada ta jest oczywista w każdej permakulturze) – uprawiaj własną żywność. Oczywiście, jest to gwarancją zdrowej diety, ale tu chodzi również o to, że własny ogród i jego plony dają niemal natychmiastową i pewną gratyfikację, poczucie sukcesu i tego, że to co robimy udaje się i ma sens.

Własne plony dają poczucie, że nasza praca ma sens

 

Druga rada, to ruch. Wysiłek fizyczny, praca w ogrodzie czy sport, wzmacnia fizycznie i psychicznie. Dwa aspekty są tu ważne – pierwszy, to wpisać taką aktywność w codzienny grafik, a drugi, to znaleźć taką jej formę, której wzorzec wspomaga nasz dobrostan psychiczny. Dla jednych będzie to joga, dla drugich ćwiczenia oddechowe Pranayamy, jeszcze inni skuszą się może na Tai-Chi, co by to nie było, niech koi ciało i umysł.

Trzecia wreszcie rada, to codzienny kontakt ze sztuką, ale we własnym wykonaniu. Nieważne jakie masz talenty, realizuj się w tym, co lubisz robić, nie troszcząc się o to, że poziom artystyczny nie jest zbyt wysoki. Kreatywna ekspresja wszelkiego rodzaju może pomóc oczyścić intensywne emocje, takie jak strach, zmęczenie, złość i przytłoczenie oraz oczyszcza umysł dla nowych pomysłów. Jeżeli jeszcze połączysz swoją artystyczną pasję ze swym aktywizmem, możesz łatwiej za pomocą swojej sztuki zainspirować innych aby dołączyli do Ciebie.

Audyt energetyczny dotyczy też naszej własnej energii

 

Dziewięć podstawowych zasad permakultury emocjonalnej ma za zadanie uczynić nas bardziej odpornymi na co dzień i wobec nadchodzących katastrof. Odnoszą się one do naszych zachowań i są następujące:

- zasada różnorodności: ucz się codziennie czegoś nowego, aby utrzymywać swój umysł w dobrej formie, a życie swoje czynić ciekawszym

- zasada recyclingu: nie trwoń swoich emocji bez sensu, tak jakbyś nie wyrzucał szklanych butelek

- zasada granic: wyznaczaj i pokazuj innym swoje emocjonalne granice równie wyraźnie, jakbyś stawiał ogrodzenie ogrodu

- zasada związków: wybierz kogo włączyć do swojego życia na takiej samej zasadzie, jak dodawałbyś element do permakulturowego projektu, sprawdzając jak on pasuje do całości

- zasada kreatywności: wprowadzaj zmiany w oparciu o zasoby, które już posiadasz, a nie wciąż martwiąc się, że czegoś ci brak

- zasada usytuowania: postaw się wyłącznie w miejscach i sytuacjach, które prowadzą do życia, jakiego pragniesz i unikaj toksycznych przestrzeni.

- zasada autonomii: zadbaj najpierw o własne potrzeby - tylko wtedy możesz stać się prawdziwą pomocą dla innych.

- zasada postawy: staraj się śmiać każdego dnia, nawet w najgorszych czasach, ale zrób też miejsce na żal i żałobę. Generalnie - głowa do góry!

- zasada wzorców natury: pracuj z naturą, a nie przeciwko niej (skąd my to znamy?) – uznaj, że życie jest krótkie i że nie możesz tak naprawdę zmienić nikogo, poza sobą. Inna osoba musi chcieć i zmienić się sama, być może pod Twoim wpływem, ale nie na siłę.

Bądź zmianą!

 

To tylko krótki zarys, a właściwie moja interpretacja permakultury emocjonalnej. Jeżeli chcesz się dowiedzieć więcej na jej temat, zajrzyj na stronę Heather Jo Flores, gdzie znajdziesz trzyczęściowy kurs bardziej szczegółowo temat objaśniający: https://www.freepermaculture.com/emotionalpermaculture/

Jak widać z tego artykułu, permakultura niejedno ma imię i nie zawsze związane jest ono z grządkami czy ziołową spiralą. Gorąco zachęcam wszystkich do własnych prób zastosowania projektowania permakulturowego w dziedzinach, w których realizujecie się na co dzień, prywatnie czy zawodowo. Zapewniam, że w każdej dziedzinie znajdzie się miejsce na to aby użyć zasad permakulturowego projektowania po to, aby uczynić nasze życie po prostu lepszym.

 

Artykuł powstał dzięki wsparciu udzielonemu za pośrednictwem witryny https://patronite.pl/Permisie

Patroni Artykułu:
Mariusz
Patron Anonimowy
Patron Anonimowy
Patron Anonimowy
Patron Anonimowy
Patron Anonimowy
Patron Anonimowy
Patron Anonimowy
Patron Anonimowy
Patron Anonimowy
Patron Anonimowy
Patron Anonimowy
Patron Anonimowy
Patron Anonimowy
Patron Anonimowy
Patron Anonimowy
Patron Anonimowy
Patron Anonimowy
Patron Anonimowy

Dziękuję!

 

permakultura

Zobacz również

Kuchnia Permakulturowa: Odcinek 9 - Hodujemy mikroorganizmy glebowe.
Kuchnia Permakulturowa: Odcinek 10 - Oczyszczamy wodę w stawie.
Jest plon, i co dalej? Krótko o metodach przechowywania plonów i konserwacji żywności.

Komentarze (0)

Trwa ładowanie...